文献解读|Nat Med(50.0):认知障碍和衰老导致脑脊液-血浆蛋白平衡紊乱
✦ +
+
论文ID
原名:Disruption of the cerebrospinal fluid-plasma protein balance in cognitive impairment and aging
译名:认知障碍和衰老导致脑脊液-血浆蛋白平衡紊乱
期刊:Nature Medicine
影响因子:50.0
发表时间:2025.07.15
DOI号:10.1038/s41591-025-03831-3.
背 景
衰老是阿尔茨海默病等神经退行性疾病的最大风险因素之一,这种疾病给患者、患者家属和医疗保健系统带来了沉重的负担。即使没有疾病,正常的大脑衰老也会导致多个领域的认知功能下降。加深对大脑中衰老和神经退行性相关过程的理解,对于开发针对这些疾病的有效治疗干预措施至关重要。脑屏障系统,包括脉络丛、脑膜和脑血管系统,调节底物转运并维持血液和脑脊液 (CSF) 之间的蛋白质浓度差异。衰老和神经退行性病变会破坏脑屏障功能,但关于其对血液- CSF蛋白质平衡影响的蛋白质组学研究有限。
实验设计

结 果
01
脑脊液和血浆蛋白水平的相关性
为了探究脑脊液和血浆蛋白水平之间的关系,研究团队使用 SomaScan 平台对 2171 人的脑脊液和血浆样本进行蛋白质组学分析,其中包括 931 名健康对照者和 1240 名患有神经退行性疾病和认知障碍的参与者。在脑脊液和血浆中均检测到了约 2304 种蛋白质(方法),并纳入本研究的分析中。脑脊液中的蛋白质既可以在大脑局部产生然后分泌到脑脊液中,也可以在身体其他部位合成,分泌到血液中并穿过脑屏障进入脑脊液(图1a)。他们利用来自基因型-组织表达 (GTEx) 项目的人体转录组分析 (RNA-seq) 数据,将每种蛋白质注释为主要来自中枢神经系统 (CNS) 或外周器官,或在两个部位均有表达。令人惊讶的是,在健康人脑脊液中检测到了 742 种在外周器官中表达的蛋白质(图1b)。
为了表征蛋白质组中 CSF 和血浆蛋白水平之间的关系,他们分析了每种蛋白质的 CSF 和血浆水平之间的相关性。在斯坦福队列中进行了 Pearson 相关性分析,并在奈特阿尔茨海默病研究中心 (Knight-ADRC)和 GNPC 队列中重复了这一分析。大多数 CSF-血浆相关性为正且相对较弱。外周来源的蛋白质的正相关性明显高于中枢神经系统产生的蛋白质(图1c-e)。有趣的是,在 CSF 中检测到的 742 种外周蛋白质中有 61 种具有非常强的 CSF-血浆相关性。这些强相关性的原因之一可能是这些外周来源的蛋白质的 CSF 水平是由它们以与血浆浓度成比例的水平主动运输穿过脑屏障所致。支持这一假设的是,具有强 CSF-血浆相关性的顶级外周蛋白之一是瘦素(图1f),它由脂肪组织产生,已知通过瘦素受体从血液主动运输到大脑(图1g)。
由于蛋白质的物理特性会影响其穿越血脑屏障的能力,他们研究了外周来源蛋白的大小、电荷和结构特征与其脑脊液-血浆相关性之间的关系。分析显示,蛋白质的脑脊液-血浆相关系数与其分子量或电荷均无显著关联,提示更精细的结构特征可能在调控血-脑脊液屏障转运中起关键作用。通过结构蛋白域富集分析,他们鉴定出多个在正相关蛋白中显著富集的蛋白结构域(图1h)。值得注意的是,具有相关性的蛋白显著富集Kunitz抑制剂结构域——该结构域此前已作为治疗性脑部递送载体,表明本方法能有效识别促进脑屏障转运的功能域。同时富集的还包括补体级联反应相关蛋白常见的Sushi结构域,以及可能介导血管腔糖萼相互作用的C型凝集素结构域。这些结构域可作为工程化改造的候选靶点,用于设计新型脑部转运载体,实现治疗性物质从血浆向脑脊液的递送。

图1. 脑脊液和血浆蛋白水平的相关性。
(a) 显示蛋白质到达脑脊液的路径的示意图。(b) 对脑脊液中检测到的 2304 种蛋白质进行蛋白质来源注释。(c-d) 斯坦福队列中的中枢神经系统蛋白质和外周蛋白质的脑脊液和血浆水平之间的相关性的 Pearson 系数直方图。(e) 条形图显示按蛋白质来源显示具有正脑脊液-血浆相关性的蛋白质百分比 。(f) 脑脊液与血浆瘦素水平之间的相关性。(g) 示意图显示瘦素由脂肪组织分泌,并使用瘦素受体介导的运输穿过血脑屏障。(h) 在具有相关脑脊液和血浆水平的外周蛋白组内富集 UniProt 结构域。
02
脑脊液-血浆蛋白平衡随年龄变化
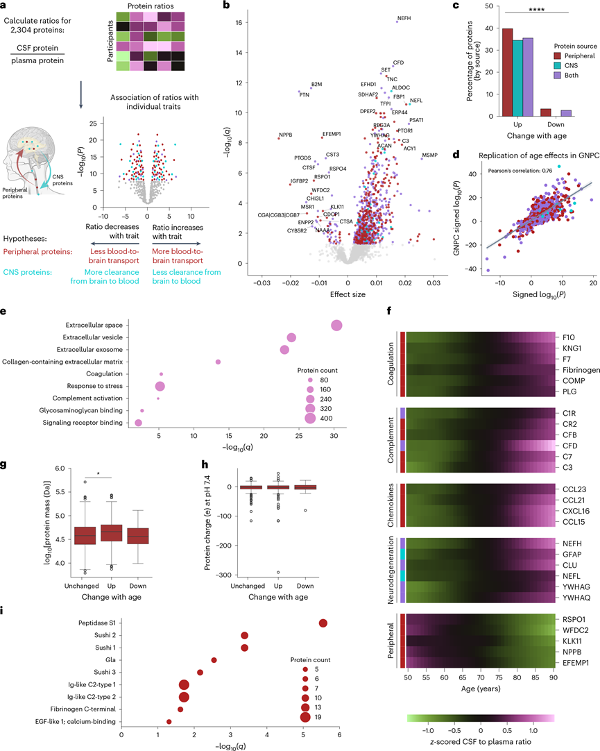
虽然相关性可以衡量脑脊液和血浆蛋白水平在人群水平上关系的强度和方向,但他们还想研究这些脑脊液-血浆关系如何随着参与者水平的个体特征(例如年龄或疾病状态)而变化,同时控制其他协变量。为此,他们分析了每个人脑脊液蛋白水平除以血浆蛋白水平的比率,从而提供了脑脊液-血浆蛋白平衡的个体化测量指标。许多因素可能导致脑脊液与血浆蛋白比率的差异,包括任一液体隔室中合成或降解的变化,但本研究的主要动机是已知的年龄和神经退行性疾病对脑屏障功能的影响——他们假设某些蛋白质的比率可以提供这些屏障变化的读数(图2a)。对于主要在周围神经中产生的蛋白质,比率随年龄或疾病的变化可能代表这些蛋白质跨脑屏障系统的运输变化,因为这些蛋白质在脑脊液中的水平可能来自血浆。事实上,脑脊液与血清白蛋白浓度的比率在临床上用作神经炎症和退行性疾病中血脑屏障通透性的指标。另一方面,对于主要在脑中产生的蛋白质,它们的脑脊液与血浆的比率可能表明蛋白质从脑脊液到血液的清除率。
为探究健康衰老过程中脑脊液-血浆蛋白比值的变化规律,他们在控制性别因素后,分析了2304种蛋白比值与年龄的线性关联(图2b)。衰老分析仅纳入认知正常且无神经退行性疾病诊断的受试者。基于Knight-ADRC(n=180)和斯坦福队列(n=200)的发现分析显示,通过固定效应模型Meta分析整合队列结果,随年龄增长而升高的蛋白比值数量显著多于降低者(图2c),包括295种外周来源蛋白和41种中枢神经系统来源蛋白——这与年龄增长导致的脑屏障通透性增加、脑脊液流速减缓及蛋白清除能力下降的预期一致。该结果在GNPC队列对照组(n=551)中得到强力验证(图2d)。值得注意的是,54种比值随年龄变化的蛋白在单独脑脊液或血浆中均未呈现显著改变,表明比值分析能揭示衰老过程中新的相关蛋白。
比例随年龄增长而增加的蛋白质包括与凝血相关的蛋白质,例如纤维蛋白原。纤维蛋白原已证明会在阿尔茨海默病中渗漏穿过血脑屏障 (BBB),并导致有害的神经炎症。许多补体蛋白(包括补体因子 D 和补体成分 7)的比例也随年龄增长而增加。比例随年龄增长而增加的蛋白质在细胞外空间和细胞外囊泡中进一步富集,这表明蛋白质可能以自由溶解的分泌蛋白或由囊泡或外泌体包裹的方式转运到CSF中(图2e)。
多种趋化因子的脑脊液-血浆比值随年龄增长而升高,这可能促进免疫细胞向衰老脑脊液的募集增加。此外,包括神经丝轻链(NEFL)和14-3-3γ蛋白(YWHAG)在内的神经退行性疾病生物标志物,其脑脊液-血浆比值也随衰老上升,揭示了衰老与疾病进程的相似性。并非所有蛋白比值均随年龄增加——64种蛋白比值(含25种外周蛋白)呈现下降趋势,表明衰老过程中血脑屏障存在底物特异性改变,凸显在个体底物水平研究屏障功能的重要性。通过局部加权散点平滑法(LOWESS)估算关键比值的衰老轨迹(图2f)。
他们进一步分析了比值随年龄变化的外周来源蛋白的结构特征。比值随年龄增加的蛋白分子量略高于无变化的蛋白(图2g),但蛋白电荷与比值变化无显著关联(图2h)。值得注意的是,比值增加的蛋白显著富集特定结构域(图2i),提示衰老过程中不仅存在脑屏障的结构性破坏,还可能通过这些结构域与脑屏障特定受体的相互作用,增强特定蛋白亚群的主动转运。例如,Gla结构域可介导蛋白与磷脂膜的相互作用,并证实是蛋白激酶C穿越血脑屏障的关键结构;含Gla结构域且比值随年龄增加的蛋白包括蛋白激酶C及凝血因子VII、IX和X。在年龄上调组中富集的多个结构域(如Sushi结构域、免疫球蛋白样结构域和纤维蛋白原C端结构域)同样存在于脑脊液-血浆水平相关的蛋白中,为这些结构域参与脑部物质转运提供了佐证。

图2. 脑脊液与血浆蛋白的关系随年龄变化。
(a) 通过将 CSF 水平除以血浆水平,分析出 2304 种蛋白质的 CSF 与血浆比率。(b) 火山图显示 CSF 与血浆比率与年龄之间的关联。(c) 条形图显示随年龄上调和下调的蛋白质百分比。(d)Meta 分析。(e)GO分析。(f) 对比率进行z分数计算,并使用LOWESS 分析非线性衰老轨迹。(g) 箱线图分析外周蛋白,其中脑脊液与血浆的比率随年龄增加、下调或不变。(h) 外周蛋白在 pH 7.4 下的蛋白质电荷,其比例随年龄增长而上调、下调或不变。(i) 在年龄上调的外周蛋白组内 UniProt 结构域的富集。
03
性别对脑脊液与血浆蛋白比率的影响
接下来,他们以年龄为协变量,研究了健康对照(HC)参与者中男性和女性脑脊液与血浆比率的差异(图3a)。总体而言,648种蛋白质比率受性别影响,其中女性有296种蛋白质比率升高,男性有352种蛋白质比率升高(图3b)。男性外周蛋白比率显著高于女性(图3b),这与影像学结果显示老年人群男性血脑屏障通透性增加相一致。
男性中比例增加的外周蛋白包括脂肪因子,如瘦素和脂联素,它们由脂肪组织分泌并运输到大脑,在那里调节能量平衡和摄食行为。男性血脑屏障对这些激素的通透性增加可能引发对血浆脂肪因子水平升高的更强烈的中枢反应;由于女性通常体脂水平较高,脂肪因子运输的差异可能有助于维持对两性肥胖的有效调节。脂肪因子的血脑运输受损也可能导致肥胖和糖尿病等代谢紊乱;例如,已知中枢神经系统瘦素信号能增强胰岛素敏感性和调节葡萄糖代谢。有趣的是,瘦素和脂联素的比例与肥胖呈相反的关系;瘦素脑脊液与血浆的比率随体重指数(BMI)的增加而显著下降,而脂联素的比率随BMI的增加而显著上升。重要的是,在进一步调整BMI后,瘦素和脂联素比率的性别差异仍然非常显著。
男性中 CSF 与血浆比率上调的蛋白质也与随年龄增长比率上调的蛋白质显著重叠(图3e)。这些蛋白质在防御和应激反应、凝血、止血和伤口愈合等通路中富集(图3f)。按性别划分的比率与衰老之间的关联的线性建模显示,每种性别的衰老效应之间存在很强的一致性。两种性别的凝血蛋白(例如激肽原和凝血因子 X)的比率随年龄增长而增加的速度相似,并且所有年龄段的男性与女性相比,这些蛋白质的基线 CSF 与血浆比率更高,男性脑屏障对凝血和应激反应蛋白的潜在通透性增加的功能影响将在未来的研究中值得探索。

图3. 脑脊液与血浆蛋白比率的性别差异。
(a) 火山图显示了 HC 参与者的 CSF 与血浆比率与性别之间的关联。(b) 条形图显示了两种性别中比率显著较高的蛋白质百分比。(c-d) 箱线图显示了按性别划分的瘦素和脂联素的 CSF 与血浆比率。(e) 维恩图显示外周蛋白的重叠 在男性、女性和年龄中均显著上调。(f) GO通路富集的蛋白质,其 CSF 与血浆的比率随年龄增加而增加,且男性高于女性。
04
认知障碍和脑脊液与血浆的比率
为了探究脑脊液和血浆蛋白水平之间的关系如何随着认知障碍而变化,他们使用线性模型来分析 GNPC 的 1280 名个体的脑脊液与血浆比率与简易精神状态检查表 (MMSE) 评分之间的关联,控制年龄和性别。所有可获得 MMSE 评分的个体均来自 GNPC 贡献者 Q。他们鉴定出 160 种蛋白质的比率与 MMSE 评分显著相关,其中包括 35 种外周来源的蛋白质(图4a)。大多数(71%)与认知障碍相关的蛋白质比率在 CSF 中也具有一致的显著关联。由于先前的研究已经分析了神经退行性疾病中脑脊液的蛋白质组学变化,他们重点研究了 742种外周来源蛋白质的比率,以深入了解脑屏障功能。
与衰老相关比值变化不同,他们未观察到认知障碍患者出现广泛的脑脊液-血浆比值上调现象:虽然12种外周蛋白比值随认知障碍加重而上升,但23种外周蛋白比值呈现下降趋势(图4b)。其中10种外周蛋白的比值变化与衰老和认知障碍均具有一致性关联(图4c),提示某些年龄相关的屏障改变可能损害认知功能。值得注意的是,纤维蛋白原的脑脊液-血浆比值在GNPC队列中同时随认知障碍程度加重(图4d)和健康衰老(图4e)而升高,这与既往研究一致——血脑屏障渗漏的纤维蛋白原可促进神经退行性疾病中的炎症反应和神经元损伤。
与认知障碍关联最显著的外周蛋白是参与neddylation修饰和蛋白降解的DCUN1D1。该蛋白比值在认知正常人群中较高,并随认知障碍加重而降低——这一发现在三个独立队列中通过两种额外认知测试得到验证:包括GNPC贡献者N队列(n=240)的蒙特利尔认知评估(MoCA)评分,以及斯坦福(n=238)和Knight-ADRC队列(n=243)的临床痴呆评定量表(CDR)评分(图4f,g)。即使在GNPC队列Q中限定为轻度认知障碍、主观认知衰退或阿尔茨海默病临床诊断患者(n=937),仍观察到DCUN1D1比值随认知障碍下降。值得注意的是,斯坦福和Knight-ADRC队列健康对照者的DCUN1D1比值也随年龄显著增加,提示衰老过程中DCUN1D1从血液向脑脊液的转运增强可能具有对抗认知衰退的保护作用。此外,血管相关蛋白MFGE8(乳脂肪球表皮生长因子8)和VEGFA(血管内皮生长因子A)的脑脊液-血浆比值在各队列和认知测试中均显示随认知障碍显著降低(图4h-k)。MFGE8是一种最初发现于乳脂球的分泌型糖蛋白,作为Medin淀粉样蛋白的前体,其会随衰老在血管壁沉积,并与阿尔茨海默病及脑淀粉样血管病的血管淀粉样斑块共定位。认知障碍患者MFGE8比值降低可能反映血管Medin聚集加剧,导致更多MFGE8截留而无法进入脑脊液,该比值与血管淀粉样病变的关系有待进一步研究阐明。

图4. 脑脊液与血浆外周来源蛋白质的比率与认知障碍的关系。
(a) 火山图显示 GNPC 队列 Q中外周来源蛋白质的 CSF 与血浆比率与 MMSE 评分之间的关联。(b) 条形图显示 CSF 与血浆比率的数量,其上调或下调与认知(cog.)障碍相关 ,按蛋白质来源分类。(c) 外周蛋白之间的重叠,比率与认知障碍和健康老龄化显著相关。(d) 箱线图显示 GNPC 队列 Q中纤维蛋白原 CSF 与血浆比率与认知障碍 (MMSE) 的关联 。(e) 散点图显示 GNPC 队列中健康参与者的纤维蛋白原 CSF 与血浆比率与年龄的关联 。(f, h, j) 箱线图显示了脑脊液与血浆中 DCUN1D1、MFGE8 和 VEGFA 的比率与所示队列中认知障碍之间的关联。(g, i, k) 森林图显示了脑脊液与血浆中 DCUN1D1、MFGE8 和 VEGFA 比率与所示队列中认知障碍之间的关联。
05
与脑脊液与血浆比率相关的遗传变异
最后,他们分析了脑脊液-血浆蛋白比值与遗传变异的关联(图5a)。基于斯坦福队列208例和Knight-ADRC队列243例受试者的遗传数据,通过全基因组关联研究(GWAS)鉴定与2304种蛋白比值相关的基因变异。采用严格的全基因组多重检验校正阈值(P<2.17×10−11),共发现320个与241种蛋白比值相关的数量性状位点(QTL)(图5b)。绝大多数蛋白(95%)仅有一个显著关联的QTL。在阳性关联蛋白中,127种存在顺式关联(cis),114种仅存在反式关联(trans)(图5c)。与反式突变蛋白(40%)相比,顺式突变蛋白中外周来源蛋白占比更高(53%)。两队列效应量分析显示高度一致性。91种具有比值QTL的蛋白同时呈现年龄相关性变化,其中13种(包括NEFL、S100A13和CHFR)的比值变化与认知障碍相关,且这3种蛋白的比值与APOE基因座存在关联。
他们将比值QTL与已报道的血浆和脑脊液蛋白数量性状位点(pQTL)进行比对,以鉴定通过比值分析发现的新关联位点(图5d)。值得注意的是,83个位点为比值分析所特有——这些位点与既往在脑脊液或血浆中鉴定的同种蛋白关联位点均无共定位现象(图5d)。其中SIRPB1、TAPBPL和FCN2具有最显著的特异性比值QTL。携带特异性比值位点的蛋白与多种疾病存在已知关联:通过DisGeNet数据库进行疾病-基因富集分析,发现这些蛋白显著富集于阿尔茨海默病、卒中及脑肿瘤等神经系统疾病(图5e)。
在127个顺式比值QTL中,56个包含蛋白质编码区或剪接位点突变(图5f),提示特定残基或区域可能对血-脑脊液屏障的蛋白摄取具有重要作用。典型案例如转钴胺素-2(TCN2),该分泌蛋白通过结合血液中的维生素B12,并利用CD320受体介导维生素B12向脑部的转运。与顺式SNP rs1801198(第776位核苷酸C→G突变导致Pro259Arg氨基酸替换,该突变与维生素B12缺乏症相关)关联的TCN2比值中位数下降2.3倍。此外,携带C等位基因的个体其TCN2脑脊液与血浆水平显著相关,可能反映主动转运机制的存在;而纯合突变型个体中该相关性消失,提示向脑脊液的转运功能受损(图5h-i)。虽然在神经退行性疾病队列中未发现TCN2比值与认知障碍相关,但TCN2介导的维生素B12脑部转运障碍可能导致维生素B12缺乏常见的神经系统症状(如记忆减退和意识混乱)。
最显著的特异性比值QTL关联之一是纤维胶凝蛋白-2(FCN2),该肝脏分泌的糖蛋白通过标记凋亡细胞促进吞噬作用来激活补体凝集素通路。rs3128624变异位点G等位基因纯合子携带者的FCN2脑脊液-血浆比值中位数较参考A基因型升高2.3倍(P=6.0×10−43)(图5j),提示FCN2向脑部的转运增强。值得注意的是,该变异位于FCN2基因第二内含子的多嘧啶剪接区,与肝脏中FCN2的选择性剪接强烈相关——参考等位基因纯合子与变异等位基因纯合子相比,全长转录本(FCN2-201)水平增加8.8倍(图5k)。参考C基因型的主要转录本FCN2-202缺失第2外显子,该外显子编码蛋白胶原样结构域的部分序列。AlphaFold结构预测显示,通常以三聚体形式存在的FCN2,其第2外显子缺失会显著破坏胶原样三螺旋结构(图5l),而纤维蛋白原C端结构域保持完整,提示胶原螺旋可能在调控FCN2跨越脑屏障的过程中起关键作用。值得注意的是,胶原样结构域在脑脊液-血浆水平相关的蛋白中显著富集(图1h),包括FCN2,表明该结构域可能在血-脑脊液转运中具有普适性作用,这为开发基于该结构域的脑部递药技术提供了新思路。
既往研究表明FCN2与多种神经系统疾病相关:其血浆水平与阿尔茨海默病相关,而脑脊液或脑内水平升高则与多发性硬化症和创伤性脑损伤的不良预后(包括更高致残率和死亡率)显著相关。尽管全基因组关联研究(GWAS)未发现该位点与这些疾病的发病率相关,但FCN2脑部转运增加的遗传倾向可能加剧神经炎症疾病的严重程度(图5m),目前尚缺乏针对疾病预后的GWAS研究。后续研究需进一步验证FCN2比值QTL是否与神经炎症疾病的不良预后相关。

图5. 与脑脊液和血浆比率的遗传关联。
(a) GWAS 研究设计示意图。(b) 遗传变异与 2304 个 CSF 与血浆比率之间的 QTL 关联的组合曼哈顿图。(c) 条形图显示具有顺式或反式QTL 的蛋白质数量。(d) 条形图显示 QTL 与先前确定的 CSF 和血浆 pQTL 共定位。(e) 点图显示 DisGeNet 疾病-蛋白质关联的疾病富集情况。(f) 条形图显示具有显著顺式-QTL的蛋白质来源。(g) 箱线图显示按 rs1801198 基因型(C>G)分层的 CSF 与血浆 TCN2 比率。(h) CSF和血浆 TCN2 水平之间的相关性,按基因型分层。(i) TCN2基因型对TCN2向脑运输的假设效应示意图。(j) 箱线图显示脑脊液与血浆中FCN2的比率,按rs3128624基因型(A>G)分层。(k) 箱线图显示了 FCN2 异构体的转录水平,按 rs3128624 基因型(A>G)分层。(l) FCN2-201 和 FCN2-202三聚体的 AlphaFold 结构建模。
+ + + + + + + + + + +
结 论
本研究使用蛋白质组学技术,对来自多个队列(包括全球神经退行性病变蛋白质组学联盟)的 2171 名健康或认知障碍老年人的脑脊液和血浆样本进行配对表征。他们鉴定出一些脑脊液和血浆水平相关的蛋白质,这些蛋白质主要在脑外产生,并富含可能使其能够跨脑屏障转运的结构域。在健康对照个体中,848 种蛋白质的脑脊液与血浆的比率随着年龄增长而增加,包括补体和凝血蛋白、趋化因子以及与神经退行性病变相关的蛋白质,而 64 种蛋白质的比率则随着年龄增长而降低,这表明存在底物特异性的屏障调节。值得注意的是,外周来源或血管相关蛋白(包括DCUN1D1、MFGE8和VEGFA)的脑脊液与血浆比值升高与认知功能维持相关。全基因组关联研究发现了与241种蛋白的脑脊液与血浆比值相关的基因位点,其中许多蛋白已知与疾病相关,包括FCN2,其胶原样结构域可能促进血液-脑脊液的转运。总而言之,这项研究为人类脑屏障系统及其随年龄和疾病而发生的破坏提供了分子层面的洞察,对开发脑可渗透疗法具有重要意义。
+ + + + +



English

