文献解读|Nat Genet(31.7):早期膀胱癌的全面基因组表征
✦ +
+
论文ID
原名:Comprehensive genomic characterization of early-stage bladder cancer
译名:早期膀胱癌的全面基因组表征
期刊:Nature Genetics
影响因子:31.7
发表时间:2025.01.03
DOI号:10.1038/s41588-024-02030-z
背 景
膀胱癌是全球男性第六大常见恶性肿瘤,其分子特征和结果具有高度异质性。大多数非肌层浸润性膀胱癌 (NMIBC)[Ta、T1 和原位癌 (CIS)]患者预后良好,但根据临床风险组的不同,5 年内高达 40% 的患者会发展为肌层浸润性膀胱癌 (MIBC,T2+) 。因此,识别可能发展为 MIBC 的 NMIBC 患者对于提供最佳治疗至关重要。膀胱癌的转录组学景观已广泛研究,尤其是 MIBC。对于 NMIBC,欧洲早期尿路上皮癌分子生物学 (UROMOL) 联盟开展了大规模研究,已确定了四种 NMIBC 亚型(1、2a、2b 和 3 类)。这些亚型具有高度预后性,其中 2a 类显示出最高的进展风险。2b 类肿瘤具有高免疫细胞浸润和 T 细胞耗竭标志物高表达。T细胞耗竭和免疫抑制最近与卡介苗 (BCG) 治疗后的不良生存率有关。1类和 3 类肿瘤的特点是进展风险低,3 类肿瘤具有免疫耗竭表型,同时富集FGFR3突变。
分期、分级和伴随的 CIS 是重要的风险因素。然而,具有相似临床和病理风险特征的患者的结果可能会有很大差异。因此,更好地了解 NMIBC 的潜在分子图景可以提高对最终会进展的肿瘤患者的识别,并可能优化治疗策略。
实验设计

结 果
01
NMIBC 的突变情况
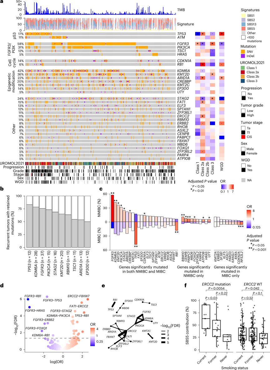
研究团队对 438 名 NMIBC 患者的配对肿瘤和白细胞 DNA 进行了全外显子组测序 (WES),在外显子组目标区域内确定了中位数为 179 个单核苷酸变异 (SNV) 和 11 个插入和缺失 (InDels)。T1 肿瘤的肿瘤突变负担 (TMB)高于 Ta 肿瘤,并且在 UROMOL2021 转录组类别中存在差异,其中 2a 类肿瘤具有最高 TMB(图S1a)。TMB 升高与ERCC2突变密切相关(图S1b)。
总的来说,该队列中有 60 个基因发生显著突变(mutsigCV),其中 33 个基因在至少 5% 的肿瘤中发生突变(图1a)。在这 33 个基因中,突变最多的五个基因是FGFR3(58%)、KDM6A(42%)、KMT2D(36%)、PIK3CA(31%)和STAG2(24%)。已鉴定的几个基因与表观遗传修饰有关(ARID1A、KDM6A、KMT2C、CREBBP、EP300和UTY)。33 个基因中检出的 SNV 共有 88.3% 存在于相应的转录组中(图S1c)。有趣的是,他们观察到几个基因的替代等位基因显著过表达,尤其是FGFR3和HRAS,它们都是RAS-丝裂原活化蛋白激酶途径的一部分(图S1d)。除了女性中KDM6A[位于染色体(chr)X上]突变比例较高外,突变在男性和女性中的分布相似(图S1e)。值得注意的是,同样位于chrX上的STAG2和RBM10在男性和女性中的突变频率相似。
高推断癌细胞分数(CCF)表明,33 个显著突变基因中的大部分突变是克隆性的(图1a)。通过对 60 名患者复发性 NMIBC 进行配对 WES 分析,进一步记录了 NMIBC 的克隆行为和生物学。在此背景下,这些基因的突变经常在复发性肿瘤中出现,尤其是TP53(83%)、KDM6A(79%)和FGFR3(77%)中的突变(图1b)。
他们观察到 NMIBC 中 70% (23/33) 的显著突变基因在 MIBC 中也发生了显著突变(图1c)。发现突变频率的一些主要差异为FGFR3、KDM6A、TP53和RB1。
NMIBC 中的 33 个显著突变基因中有几个在转录组 UROMOL2021 类中具有显著不同的突变频率(图1a)。FGFR3突变在第 1 类和第 3 类肿瘤中更常见。第 3 类肿瘤还经常发生KMT2D和STAG2突变。2a 类肿瘤显示出与 MIBC 高度相似的突变特征,包括TP53和RB1中突变比例较高,而FGFR3中突变较少。与其他类型相比, ARID1A、FAT1、ERCC2、ERBB2和ZFP36L2在 2a 类肿瘤中的突变频率也更高。相比之下,在 2b 类肿瘤中没有基因富集突变,并且 2b 类与其他类之间的成对比较也没有发现 2b 类肿瘤的独特突变谱。
几个显著突变的基因表现出强烈的互斥性和共现模式(图1d-e),在第1类中经常突变的FGFR3和HRAS显示出强烈的互斥分布。相关性分析还显示, ERCC2-FBXW7的突变共现最为显著,主要在第2a类中观察到;ERCC2-FAT1主要在 2a 类中观察到;FGFR3-STAG2主要在 1/3 类中观察到;TP53-RB1主要在 2a 类中观察到(图1e)。此前仅报道过FGFR3-STAG2和TP53-RB1突变同时发生。ERCC2-FBXW7突变在 MIBC 中也显著同时发生。
当比较有和没有ERCC2突变的肿瘤中 SBS5 突变贡献与患者吸烟状况的关系时,他们发现有吸烟史的患者的肿瘤具有明显更高的 SBS5 特征(图1f),吸烟和ERCC2突变以前与 MIBC 中的 SBS5 突变有关。

图1. NMIBC 的基因组图谱。
(a) 队列中 33 个显著突变基因的 Oncoplot。(b) 60 名患者的配对复发肿瘤中的基因突变比较。(c) NMIBC和 MIBC 中突变频率的比较。(d) 33 个显著突变基因之间的共现程度(红点)和互斥程度(蓝点)。(e) 显著共存突变网络。(f) 按吸烟状况和ERCC2突变状况分层的 SBS5 特征突变百分比。

图S1. TMB、RNA-seq数据中的突变验证以及在女性中富集的突变。
(a) 按 UROMOL2021 转录组类别分层的肿瘤突变负荷 (TMB)。(b) ERCC2突变和ERCC2野生型肿瘤中的TMB。(c) 单核苷酸变异分析。(d) 等位基因特异性表达。(e)女性中突变的富集。
02
NMIBC 的 CNA 景观
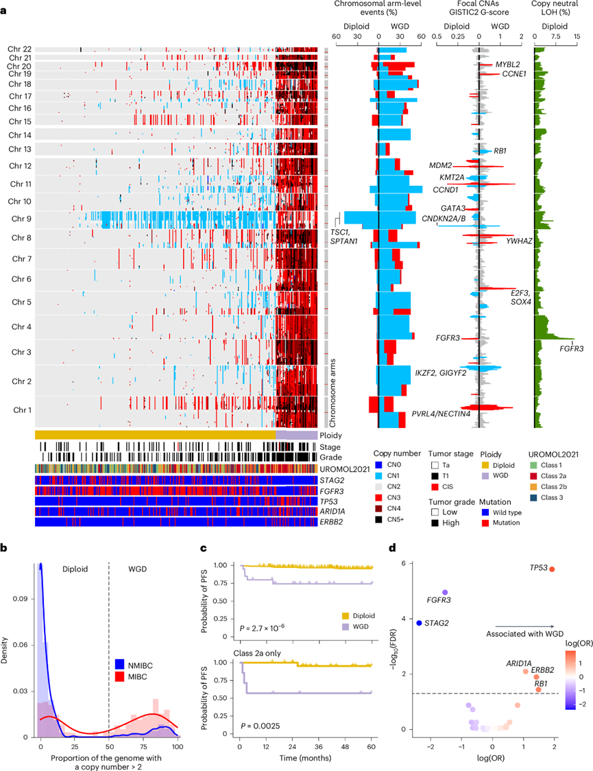
他们对 362 个肿瘤的 DNA 进行浅层全基因组测序(sWGS)来分析总拷贝数变异 (CNA)情况。此外,结合WES 数据,并使用常见杂合单核苷酸多态性处的每个亲本等位基因的计数来鉴定不平衡的拷贝数片段(图2a)。为简单起见,他们将使用全基因组加倍 (WGD) 术语来指代具有高拷贝数的肿瘤。如果 >50% 的基因组的拷贝数 >2(图2b),则将肿瘤归类为具有 WGD。归类为二倍体的肿瘤相比,在归类为具有 WGD 的肿瘤中具有四个拷贝的拷贝数片段基本平衡,从而增强了相应分类的有效性。对来自 MIBC(TCGA 队列)的数据使用类似的分析方法,不出所料地发现具有 WGD 的肿瘤比例更高(图2b)。具有 WGD 的肿瘤的中位染色体倍性(ploidy)对于 NMIBC为 3.5,对于 MIBC 为 3.3,反映了 WGD 肿瘤中存在高度缺失。此外,具有 WGD 的肿瘤在拷贝数增益方面富集。
在 T1 肿瘤、高级别肿瘤和 UROMOL2021 2a 类和 2b 类肿瘤中更常见 WGD。与此同时,与二倍体肿瘤患者相比,患有 WGD 肿瘤的患者的无进展生存期 (PFS) 明显较短(图2c),与肿瘤分期和分级无关。值得注意的是,当将分析限制于 UROMOL2021 2a 类肿瘤患者时,仍然观察到显著关联(图2c)。与二倍体肿瘤相比,WGD 肿瘤的 TMB 明显更高。与二倍体肿瘤相比,WGD 肿瘤的突变谱并未富集特定的突变特征。与 WGD 关联最强的突变是TP53 突变,因为 40% 的 WGD 肿瘤携带 TP53 突变,而二倍体肿瘤中这一比例为 9%(图 2d)。ARID1A、ERBB2和RB1突变同样与 WGD 相关。此外,ARID1A和ERBB2突变与 WGD 相关,与TP53突变状态无关。相反,FGFR3和STAG2突变在二倍体肿瘤中显著富集(图2d)。

图2. NMIBC 中的 WGD。
(a) 362 个肿瘤的拷贝数谱按拷贝数 >2 的基因组比例排列。(b) NMIBC 和 MIBC(TCGA 队列)中拷贝数大于 2 的基因组比例。(c) Kaplan-Meier 图。(d) 特定基因突变与 WGD 之间的关联。
03
二倍体肿瘤和具有 WGD 的肿瘤中的 CNA
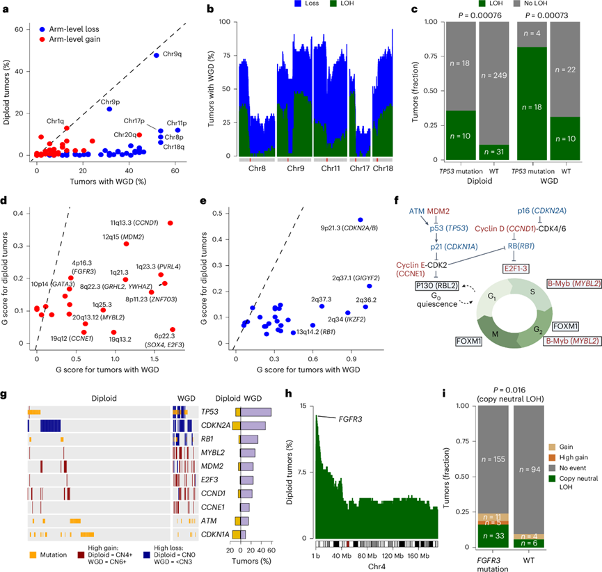
染色体臂水平事件(>70% 的臂发生改变)的分析表明,9q 丢失在二倍体肿瘤(47%)和 WGD 肿瘤中发生的频率相似(图3a)。TSC1和SPTAN1 (位于9q上)的突变与二倍体肿瘤中的 9q 丢失密切相关(TSC1)。WGD 肿瘤中最常见的染色体臂丢失是 11p、8p、18q 和 17p(影响TP53)。有趣的是,这些区域中的拷贝数状态经常不平衡,并伴有杂合性缺失(LOH)(图3b)。17p 和 9q 的 LOH 比例最高,主要是拷贝数 2/0(代表一个等位基因的丢失和其余等位基因的重复),这表明 chr 臂的丢失可能发生在 WGD 之前。TP53(17p)的突变与二倍体肿瘤和 WGD 肿瘤(图3c)中的基因 LOH 相关。患有WGD的 MIBC 同样在 17p(65%)处显示出频繁的 LOH。WGD 肿瘤中最常见的染色体臂是 20q(44%),这也在二倍体肿瘤中观察到,但是程度较小(10%)(图3a)。
他们使用 GISTIC2 鉴定了富含局部 CNA 的基因组区域(图3d-e)。二倍体肿瘤和全基因组加倍(WGD)肿瘤中的几个基因组区域都发生了显著改变,包括 11q13.3(CCND1)、12q15(MDM2)、8q22.3(GRHL2和YWAZ)的扩增,1q 上的不同区域,例如 1q23.3(PVRL4 / NECTIN4)和 9p21.3(CDKN2A / CDKN2 B)的缺失,2q 中的几个区域,包括 2q34(IKZF2)和 2q37.1(GIGYF2),以及 11q 中的区域,例如 11q23.3(KMT2A)。在二倍体肿瘤中,4p16.3(FGFR3)和10p14(GATA3)是扩增最显著的区域,而在患有 WGD 的肿瘤中,观察到 6p22.3(SOX4和E2F3)、20q13.12(MYBL2)和 19q12(CCNE1)的显著扩增以及 13q14.2(RB1)的缺失(图3d-e)。在二倍体肿瘤和患有 WGD 的肿瘤中, RB1的缺失都与RB1的突变有关。值得注意的是,许多在 WGD 肿瘤中通常在二倍体肿瘤中发生改变但在二倍体肿瘤中没有发生的基因组区域含有参与细胞周期调控的基因(RB1、E2F3、CCNE1和MYBL2)(图3f-g)。当考虑TP53和RB1的突变时,93% 的 WGD 肿瘤在参与细胞周期调控的基因中至少有一个基因组改变(图3g)。在 WGD 肿瘤中,没有一个基因在 WGD 肿瘤中显著突变(图2d),与TP53突变肿瘤相比,TP53野生型 (WT) 肿瘤中参与细胞周期调控的基因突变没有显著增加。因此,他们没有发现任何可以解释TP53 WT 肿瘤中 WGD 的特定改变。
CNA 评估以前主要侧重于获得和丢失,因此忽略了拷贝中性 LOH 事件。他们评估了二倍体样本中的拷贝中性 LOH,并在 4p16 上确定了一个经常受影响的区域,FGFR3位于该区域(图2a,图3h)。与 WT 肿瘤相比,FGFR3突变肿瘤中FGFR3的拷贝中性 LOH更常见(图3i),这表明缺失FGFR3 WT 等位基因可能是肿瘤发展的早期驱动因素

图3. 二倍体肿瘤和具有 WGD 的肿瘤中的 CNA。
(a) 与二倍体肿瘤的两个拷贝和 WGD 肿瘤的四个拷贝相比,二倍体肿瘤和具有 WGD 的肿瘤在染色体臂水平上发生增益和丢失的百分比。(b) 具有 WGD 的肿瘤中选定染色体丢失(拷贝数 < 4)和/或 LOH 的百分比。(c) 按TP53突变状态和染色体倍性分层的TP53 LOH 肿瘤比例。(d) GISTIC2计算的 G 分数反映了 WGD 肿瘤和二倍体肿瘤中某个区域受局部增益的影响。(e) GISTIC2 计算的 G 分数反映了 WGD 肿瘤和二倍体肿瘤中某个区域受局部缺失的影响。(f) 细胞周期调控中的中心蛋白。(g) 按染色体倍性状态分层的参与细胞周期调控的基因的观察到的基因组改变。(h) 二倍体肿瘤中 chr4 上的拷贝中性 LOH 的百分比。(i) 按FGFR3突变状态分层的二倍体肿瘤中影响FGFR3的拷贝中性 LOH 和增加的分数。
04
肿瘤WGD通路富集分析
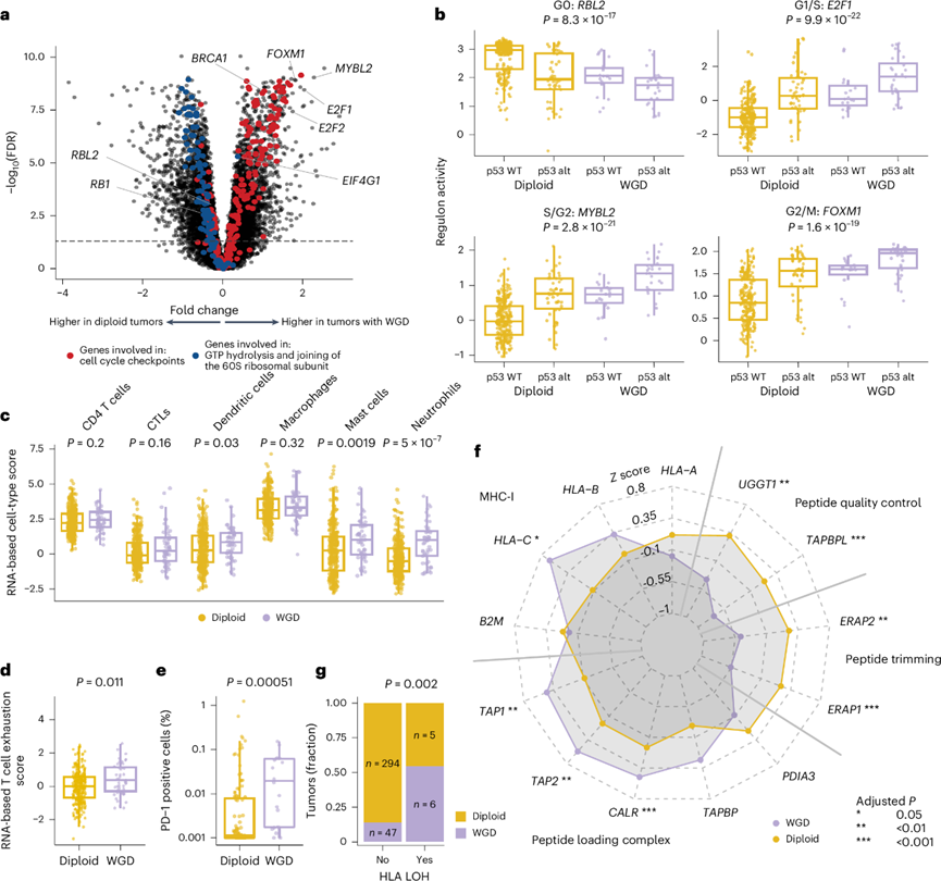
他们使用了重叠的转录组分析(RNA-seq)数据探究WGD 肿瘤中特定通路的富集情况。细胞周期相关基因集显著上调,尤其是细胞周期检查点(图4a),这与在中心细胞周期调节剂中观察到的频繁基因组改变一致(图3f-g)。必需细胞周期调节剂的调节子分析进一步支持了 WGD 肿瘤中整体较高的细胞周期活性,并表明 p53 通路破坏(TP53突变和/或MDM2扩增)的二倍体肿瘤同样具有较高的细胞周期活性(图4b)。二倍体、p53 通路 WT 肿瘤中,G 0(静止)相关RB1和RBL2调节子的活性较高,而二倍体肿瘤和具有 p53 通路破坏的 WGD 肿瘤均具有更高的 G 1至 M 因子调节子活性,包括E2F1- E2F 3、MYBL2和FOXM1。DNA 修复途径,包括同源性定向修复通路,是 WGD 肿瘤中上调最多的途径之一,同时BRCA1、H2AX和RAD51(图4a)的表达也较高。有趣的是,p53 通路和 WGD 状态的破坏似乎独立地对细胞周期调控子活性具有相同的影响,并且当两者都存在时,这些影响甚至更高(图4b)。
与二倍体肿瘤相比,WGD 肿瘤中下调最多的通路与翻译有关,可能反映了对细胞周期调控受损引起的细胞应激(包括 DNA 损伤)的反应。 一个例外是EIF4G1,其在 WGD 肿瘤中表现出更高的表达(图4a)。eIF4G1 是 eIF4F 复合物的一部分,参与帽子依赖性翻译起始,并且已证明对具有高度 DNA 损伤的癌细胞至关重要。
免疫细胞试图识别和消除变异细胞,以阻碍肿瘤发展。原则上,WGD 肿瘤中大量基因组变异应该使它们更容易识别;然而,这些高度变异的肿瘤的发展及其发展为 MIBC 的倾向表明肿瘤已经形成了免疫逃避机制(图2c)。
RNA-seq 数据的反卷积显示,推断的 CD4 T 细胞或细胞毒性 T 淋巴细胞(CTL)在 WGD 肿瘤和二倍体肿瘤之间没有显著差异(图4c)。然而,WGD 肿瘤的 T 细胞耗竭评分更高(图4d)。对一组样本中的 T 细胞耗竭标志物 PD-1 进行免疫组织化学 (IHC) 评估也显示 WGD 肿瘤中 PD-1 阳性细胞的比例更高(图4e)。反卷积分析进一步显示,具有 WGD 的肿瘤富含参与先天免疫反应的髓系细胞类型,特别是中性粒细胞,但也富含肥大细胞和树突状细胞(图4c)。具有 WGD 的肿瘤通常归类为发炎的 UROMOL2021 2b 类;然而,中性粒细胞浸润与 WGD 之间的关联在 2b 类中也很明显。
研究抗原加工和呈递机制,具有 WGD 的肿瘤通常具有较高的主要组织相容性复合体 (MHC)-I 肽负载复合物基因表达,但肽修剪基因ERAP1和ERAP2的表达较低(图4f)。在 MIBC 中也观察到具有 WGD 的肿瘤中ERAP1 / ERAP2的低表达(TCGA 16;ERAP1, ERAP2),并且在具有高度基因组不稳定性的 肺癌中也有报道具有低表达。此外,他们发现TAPBPL和UGGT1表达较低,这两者控制与 MHC-I 结合的肽的质量(图4f)。这些功能活性降低可能导致 MHC-I 上呈递的肿瘤新抗原库发生改变。只有 3% 的肿瘤具有人类白细胞抗原 (HLA) 基因座的 LOH,这可能会进一步改变抗原呈递。然而,HLA LOH 在具有 WGD 的肿瘤中富集(图4g)。

图4. 与 WGD 相关的基因表达和免疫学特征。
(a) 二倍体肿瘤与具有 WGD 的肿瘤之间差异表达基因的火山图。(b) 参与细胞周期不同步骤的基因的调节子活性。(c) 按染色体倍性状态分层的估计的基于 RNA 的细胞类型评分。(d) 根据染色体倍性状态分层的估计的基于 RNA 的 T 细胞耗竭评分。(e) 通过 IHC 评估的癌细胞区域(不包括基质区域)中 PD-1 阳性细胞的百分比。(f) 蜘蛛图显示按染色体倍性状态分层的参与抗原加工和呈递的基因的基因表达中位z分数。(g) 二倍体肿瘤和具有 WGD 的肿瘤中具有 HLA LOH 的肿瘤比例。
05
多组学数据的综合聚类
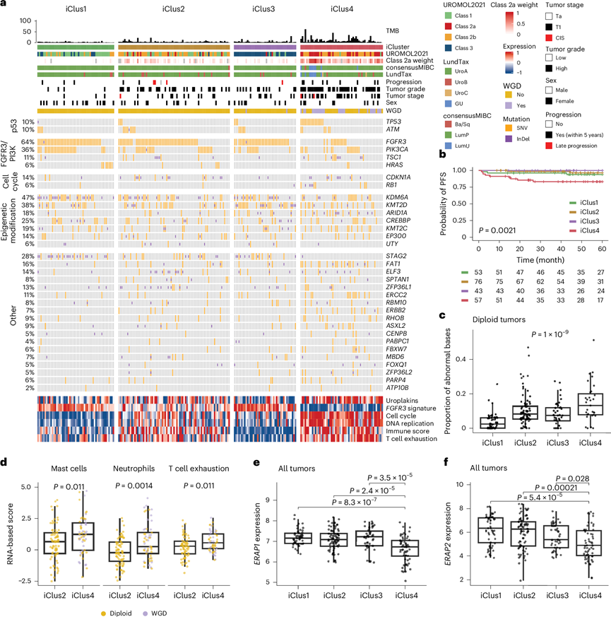
他们使用综合聚类描绘了 NMIBC 的生物学框架,以研究多组学数据的整合是否提供了超出肿瘤单层分层的额外生物学和预后价值。对于 230 个具有重叠数据层的肿瘤,他们对体细胞突变、CNA 和基因表达数据进行了联合聚类,并确定了四个“iCluster”,标记为 iClus1-4(图5a)。iCluster 与 UROMOL2021 类和 WGD 状态重叠。iClus4 包括 UROMOL2021 2a 类和 2b 类肿瘤的混合,包括所有 2a 类肿瘤的 70% (26/37) 和所有 2b 类肿瘤的 38% (29/77),以及 93% (26/28) 的 WGD 肿瘤(图5a)。因此,iCluster 与 PFS 相关(图5b),其中 iClus4 肿瘤具有最高的进展风险,与肿瘤分期和 UROMOL2021 分类无关。 iClus4 肿瘤具有更高的 2a 类加权计算机病理学(WISP)权重,TMB 更高并且基因组更不稳定,仅评估二倍体肿瘤时也是如此(图5c)。
在 iClus2 和 iClus4 中观察到更高的基于 RNA 的免疫浸润评分。一致的是,当对肿瘤 WES 数据使用工具 TcellExTRECT时,在 iClus2 和 iClus4 中观察到更高的 T 细胞相对分数。他们没有观察到 iClus2 和 iClus4 之间 CD4 T 细胞和 CTL的基于 RNA 的评分差异 ;然而,与 WGD 肿瘤的分析类似,与 iClus2 中的肿瘤相比,iClus4 内的肿瘤显示出更高的肥大细胞和中性粒细胞评分(图5d)。鉴于iClus4中髓系细胞的富集以及在iClus4中观察到的患者预后不良,他们假设iClus4的特点是免疫景观功能失调,与适应性抗肿瘤活性相比,先天活性更多。为了评估这一点,他们研究了适应性与先天免疫比率,发现iClus4与iClus2相比得分较低,表明iClus4肿瘤具有更高的先天成分。此外,他们观察到iClus4中T细胞耗竭较高(图5d),ERAP1和ERAP2表达较低(图5e-f),表明T细胞耗竭和肽呈递受损可能是肿瘤侵袭性和不良预后的主要驱动因素。值得注意的是,iCluster和进展均与外周血中较低水平的 T 细胞或低 T 细胞受体 (TCR) 多样性无关,表明这些患者的免疫健康状态总体相似。

图5. 综合聚类分析。
(a) 33 个基因的 Oncoplot,具有体细胞突变、CNA 和基因表达数据。 (b) Kaplan-Meier图 。(c) 按 iClusters 分层的二倍体肿瘤中异常状态碱基的比例。(d) 按 iClusters 分层的估计的基于 RNA 的细胞类型评分。(e-f) ERAP1和ERAP2 基因表达按 iClusters 分层。
+ + + + + + + + + + +
结 论
本研究对 NMIBC 患者进行了全面的基因组分析,观察到 NMIBC 内存在大量基因组变异,并且与不同的分子亚型相关。在FGFR3和TP53分别发生突变的肿瘤中发现 FGFR3 和 17p(影响 TP53)频繁发生杂合性缺失。15% 的肿瘤出现WGD,并且与更差的预后相关。患有 WGD 的肿瘤在基因组上不稳定,细胞周期相关基因发生改变,免疫组成也发生改变。最后,多组学数据的综合聚类凸显了基因组不稳定性和免疫细胞衰竭在疾病侵袭性中的重要作用。这些发现加深了他们对与 NMIBC 疾病侵袭性相关的基因组差异的理解,并可能最终改善患者分层。
+ + + + +



English

