文献解读|Aging Cell(7.8):健康个体的原代皮肤成纤维细胞的转录组揭示了与年龄相关的 mRNA 和长非编码 RNA
论文ID 原名:Transcriptomes of human primary skin fibroblasts of healthy individuals reveal age-associated mRNAs and long noncoding RNAs 译名:健康个体的原代皮肤成纤维细胞的转录组揭示了与年龄相关的 mRNA 和长非编码 RNA 期刊:Aging Cell 影响因子:7.8 发表时间:2023.7.18 DOI号:10.1111/acel.13915
背 景 随着年龄的增长,全身细胞基因表达程序的变化反映在组织和器官的衰老表型上。随着衰老的进展控制细胞功能的RNA和蛋白质的相关机制尚未完全阐明,希望能够揭示健康衰老和年龄相关疾病的过程。 实验设计
结 果 01 对原代皮肤成纤维细胞进行转录组分析
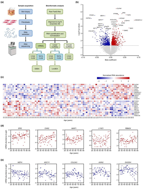
研究者团队从GESTALT队列中收集的82名健康个体的活检组织中建立并培养了原代皮肤成纤维细胞(表1),然后从这些皮肤成纤维细胞中提取总RNA,进行RNA测序(RNA-seq)(图1a)。在与人类基因组比对、标准化和定量之后,转录组谱分为编码[信使RNA (mRNA)]和线性或环状长非编码RNA (lncRNA);然后,采用线性和样条模型来识别差异表达的转录本,并使用 GSEA 和 长非编码RNA富集分析(LncSEA)方法寻找与差异表达的 RNA 相互作用的分子(图1a)。
使用线性回归模型,他们发现在该队列中表达的 16455 个 mRNA 中,有 1437 个随着年龄的增长而发生显著变化(图1b)。在少数减少的 mRNA 中,包含环指跨膜结构域的蛋白 2 (RNFT2) mRNA,编码抑制白细胞介素 3 (IL3) 信号传导的蛋白质,以及WNT11 mRNA(编码一种在年老的老鼠肝脏中含量较少的蛋白质,与衰老有关)(图1c)。他们鉴定出1436个mRNA随年龄的差异表达,只有少数不随年龄线性变化的mRNA。这些mRNA包括丰度斜率在50岁后增加的mRNA ,包括编码基质AAA肽酶相互作用蛋白1 (MAIP1,也称为C2ORF47)、淋巴管内皮透明质酸受体1 (LYVE1)和RNA结合基序蛋白24 (RBM24)的mRNA,或在50岁后减少的mRNA ,包括编码ⅴ型胶原α 3链(COL5A3)、轴蛋白2 (AXIN2)和二氢乳清酸脱氢酶(DHODH)的mRNA(图1d-e)。
表1. 参与研究的统计数据
图1. 衰老过程中差异表达的编码转录本
02 分析皮肤成纤维细胞中差异丰度的mRNA亚群 他们发现差异表达的mRNA(beta系数)与差异表达的蛋白质(年龄beta)随着年龄而变化(图2a)。他们通过识别差异表达的 mRNA来扩展此分析,其中编码的蛋白质水平没有显著变化(图2b)。相反,他们鉴定了差异表达的蛋白质,其编码 mRNA 的水平没有显著变化,发现 830 和 1029 个此类蛋白质分别增加或减少(图 2c)。值得注意的是,他们发现了先前与寿命相关的转录因子(TF),如热休克因子1 (HSF1)、叉头盒A [FOXA;也称为肝细胞核因子3 (HNF3)]和配对盒4 (PAX4),在健康队列中随着年龄的增长而显著富集(图2d),这表明它们可能会调节几种差异表达mRNA的转录。 此外,他们还发现了几个 FOX 成员(FOXJ1、FOXJ2 和 FOXD3)(图 2e),以及 HOX 成员包括HOXA4、TGFB 诱导因子同源框 (TGIF)、pre-B -细胞白血病同源盒1(PBX1)、HNF6(也称为OC-1)、HNF1A、MSX-1和垂体特异性正转录因子1(PIT1,也称为POU1F1),它们的转录调节因子随年龄的变化而变化(图2f)。 基于基因集差异表达分析(GSEA), 他们发现尽管这些转录因子属于两个主要家族,FOX(图2g)和HOX(图2h),但每个因子都有独特的转录靶点,证明了健康的衰老需要大量差异表达转录物。
图2. 转录因子 (TF) 可能随着年龄的增长而驱动差异丰度 mRNA 的表达
03 遵循年龄依赖性表达模式的线性lncRNA是剪接RBP的预测靶标 接下来,他们总共鉴定了 11570 个 lncRNA,其中800个随着年龄的增长而丰度存在差异(图3a)。作为年龄函数的顶级差异表达线性lncRNA(线性模型)的特征很差(图3b),无论用线性还是样条回归分析,大多数lncRNA的丰度随着年龄的增长而变化,其中少数在50岁后斜率增加(图3c)或减少(图3d),因此只能使用样条回归分析来检测。
图3. 差异表达的线性lncRNA随着年龄变化
值得注意的是,这些 TF 共享 lncRNA 靶点,因此可能意味着这些线性 lncRNA 受到多个 TF 的转录调节,并且随年龄的变化(图4a)。通过线性回归分析,他们发现了几个与RNA剪接相关的蛋白,包括聚C结合蛋白(PCBP2),核内不均一核糖核蛋白C (HNRNPC)和RNA结合基序蛋白15 (RBM15),随着年龄的增长而优先富集(图4b)。图4b显示了通过LncSEA平台进行的交联分析中已知与RNA结合蛋白(RBP) 相互作用的升高和降低的lncRNA(图4c-d)。他们利用RT-qPCR分析验证了5个注释后升高的lncRNA的水平(SOCS2-AS1、LINC00595、ZFHX4-AS1、A2M-AS1和INHBA-AS1)(图4e)或减少的水平(MIAT, THBS4-AS1, MIR600HG, KDM4A-AS1和LINC00926)(图4f)。
图4. 能够转录的TF和能够结合线性lncRNA的RBP且随着年龄的增长而丰度变化
04 人皮肤成纤维细胞中差异表达的环状RNA与供体年龄的关系 为了完成差异表达RNA的表征,他们评估了环状lncRNA (circRNA)随年龄的差异表达。在这个circRNA库中,监督的偏最小二乘法(PLS)分析显示,基于队列中的circRNA标签,不同年龄组之间存在明显的差异(图5a)。线性回归分析显示,随着年龄的增长,47个circRNA升高,37个circRNA降低(图5b)。 在考虑相对丰度,显著性和年龄的beta系数之后,他们使用RT-qPCR分析在年轻(<35岁)和年老(>70岁)的捐献者中,重点验证了每组中排名前5的circRNA,以及共享相同前体转录本的同源线性mRNA(图5c)。在老年人中升高的circRNA中,他们成功验证了3个表达水平随年龄增加的转录本,即hsa_circ_0055019、hsa_circ_0067682和hsa_circ_0128535(图5d),而hsa_circ_0078226、hsa_circ_0001610、hsa_circ_0000591和hsa_circ_0071106在老年供者中显著较低(图5e)。
结 论
本项研究鉴定培养的原代皮肤成纤维细胞中存在的编码和长非编码 RNA,这些原代皮肤成纤维细胞收集自 82 名不同年龄段(22-89 岁)的健康个体。使用高通量 RNA 测序和线性回归模型,他们鉴定了 1437 个编码 RNA (mRNA) 和 1177 个线性和环状长非编码 RNA,它们的丰度随着年龄的变化而存在差异。GSEA揭示了参与协调差异丰度 mRNA 子集转录的精选转录因子,而LncSEA则鉴定出预计参与年龄相关lncRNA谱的RNA结合蛋白。总之,这项研究报告了健康人类皮肤成纤维细胞的整体转录组、编码和非编码与年龄相关的变化,并提出这些转录本可以作为衰老皮肤的生物标志物和治疗靶点。


English

