文献解读|Cell Rep Med(11.7):健康低碳水化合物饮食和限时进食对超重或肥胖成人体重和肠道微生物群的影响:喂养 RCT
✦ +
+
论文ID
原名:Effects of healthy low-carbohydrate diet and time-restricted eating on weight and gut microbiome in adults with overweight or obesity: Feeding RCT
译名:健康低碳水化合物饮食和限时进食对超重或肥胖成人体重和肠道微生物群的影响:喂养 RCT
期刊:Cell Reports Medicine
影响因子:11.7
发表时间:2024.10.24
DOI号:10.1016/j.xcrm.2024.101801
背 景
肥胖一直是全球面临的健康挑战,在中国,超重和肥胖的患病率迅速上升,其中中心性肥胖占主导地位,心血管风险较高。虽然建议肥胖患者适度限制热量,但饮食模式与热量限制相结合对心脏代谢的额外益处仍不清楚。
虽然低碳水化合物饮食(LCD) 已显示出对短期减肥和改善心血管代谢生物标志物有利的作用,关于相对健康的 LCD (HLCD) 对心脏代谢影响的证据很少,尤其是来自喂养试验的证据。此外,限时进食 (TRE) 与减肥和心脏代谢健康有关。然而,关于 TRE 是否能带来超出每日卡路里限制的额外健康益处的研究结果仍然不一致,来自喂养试验的证据很少。17此外,结合HLCD 和 TRE的潜在卓越代谢益处目前尚不清楚。此外,停止 HLCD 和 TRE 干预后,减肥和代谢益处的长期可持续性仍不确定。
实验设计

结 果
01
HLCD 和TRE均能降低 BMI,但 HLCD 导致更多的脂肪量损失
为了研究 HLCD 和 TRE 单独或联合使用对超重或肥胖成人体重、体质、心脏代谢标志物和肠道微生物组的影响,研究团队进行了一项为期 12 周的随机对照喂养试验,并从 2022 年 3 月至 2023 年 4 月进行了 28 周的随访(图1A)。本研究分为两个阶段,包括 12 周的饮食干预期和 28 周的干预后随访期。共有 96 名参与者随机分配到四个治疗组(每组 24 人):HLCD 和 TRE 组合组、单独 HLCD 组、单独 TRE 组或对照组(既不是 HLCD 也不是 TRE)。在 12 周的饮食干预期间,在 5 个工作日提供等热量限制饮食(男性 1600 kcal/天,女性 1300 kcal/天,约 25% 的热量限制)并在周末提供饮食建议。联合组参与者获得 HLCD 并遵循 10 小时 TRE。HLCD 是一种相对健康的 LCD 类型,其中碳水化合物、脂肪和蛋白质分别占总能量的约 30%、50% 和 20%,强调摄入不饱和脂肪酸、植物蛋白和高质量碳水化合物,包括全谷物、新鲜蔬菜和水果。10 小时 TRE 要求参与者每天在 10 小时内吃完提供的饭菜。单独 HLCD 组的参与者(HLCD饮食)并遵循他们通常的饮食习惯。单独 TRE 组的参与者(对照饮食)遵循 10 小时 TRE。对照饮食是根据中国居民膳食指南设计的传统中式饮食,26其特点是大约 50%、34% 和 16% 的能量来自碳水化合物、脂肪和蛋白质。对照组的参与者对照饮食并遵循他们通常的饮食习惯。主要结果是 12 周喂养试验期间体重、身体成分和空腹血糖的变化。次要结果是 12 周喂养试验期间其他心脏代谢生物标志物、肠道微生物组、粪便代谢组和不良事件的变化;以及从基线到干预后随访的体重、身体成分、心脏代谢生物标志物、肠道微生物组和粪便代谢组的变化。
在 12 周的喂养试验中,所有退出者都发生在干预的前 6 周内。共有 88 名参与者(91.7%)完成了 12 周的干预期,其中 HLCD 联合 TRE 组、单独 HLCD 组、单独 TRE 组和对照组分别有 21、22、22 和 23 名完成者。参与者的平均年龄为 36.3岁,平均体重指数 (BMI) 为 26.9kg/m2,心脏代谢参数相对较好。各组之间所有基线特征均没有显著差异。此外,饮食干预的完成者和未完成者的一般基线特征没有显著差异。此外,每组所有参与者都表现出良好的饮食习惯依从性,HLCD 组和非 HLCD 组的平均依从率 (SD) 分别为 90.5%和 91.8%,组间没有显著差异。TRE 组的平均进食窗口(即每天从开始进食到结束的持续时间)为 10.47 小时,符合 10 小时 TRE 的要求;而非 TRE 组的平均进食窗口为 11.76小时。在 12 周的喂养试验期间,组间没有显著差异。试验期间仅检测到头晕、虚弱、便秘和腹泻等轻微不良事件,组间没有显著差异(图1B)。
在为期12周的25%等热量限制饮食干预期间,平均体重减轻约5% (3.53 kg)。干预12周后,对照组体重减轻2.57 kg,HLCD单独组体重减轻3.70 kg,TRE单独组体重减轻3.78 kg,联合组体重减轻4.11 kg(表2)。

图1. 研究设计和流程图。
(A) 研究设计。(B) 实验流程图。
表2.四个治疗组人体测量指标的变化

02
HLCD 和 TRE 均改变了肠道微生物组的组成和功能
为了研究肠道微生物组的变化,他们对收集的粪便样本进行了宏基因组测序。在基线时,各组之间的 α 和 β 多样性没有显著差异。对于干预期间肠道微生物组的适应性,在 HLCD 组和 TRE 组中发现基线和终点(第 12 周)之间的 β 多样性有显著差异(图2A-B),而非 HLCD 组或非 TRE 组则没有。虽然肠道微生物 α 多样性(即香农指数)在干预期间没有发生显著变化,但他们发现 12 周 HLCD 干预后,厚壁菌门/拟杆菌门比率(F/B 比率)显著下降。然而,在 HLCD 组和非 HLCD 组之间、TRE 组和非 TRE 组之间,α 多样性、β 多样性或 F/B 比率均无显著差异。
在此次热量限制喂养试验中,微生物组分类学谱系发生了显著改变,且不同组之间的改变模式不同。在 12 周的喂养试验中,线性判别分析在随机分配到 HLCD、非 HLCD、TRE 和非 TRE 组的参与者中分别发现了 9、8、11 和 6 个物种水平的改变(图2C-D)。至于组间物种水平的差异,与等热量限制的非 HLCD 组相比,HLCD 中Ruminococcus callidus等物种显著减少;与非 TRE 组相比,TRE 干预增加了益生菌种类Parabacteroides distasonis、Bacteroides intestinalis、Parabacteroides goldsteinii和Escherichia coli。然而,经过 FDR 校正后,这些差异并不显著。这种不显著性可能是由于统计功效有限,以及所有组都限制了热量,这可能会掩盖饮食模式对肠道微生物群的影响。
他们还分析了肠道微生物群的功能潜力,并检测了 HLCD 或 TRE 干预组和各自对照组之间的功能差异。在基线或饮食干预结束时,各组之间的肠道微生物功能没有显著差异。然而,在 HLCD、非 HLCD 和 TRE 组中观察到从基线到干预结束的功能特征发生显著变化。为了确定这些影响背后的微生物特征,展示了饮食干预前后显著比较的最高负荷,HLCD 组中的几个最高负荷与嘌呤代谢和脂肪酸生物合成有关(图 2 E)。TRE 组的最高负荷包括与多胺代谢相关的通路(图 2 F)。总之,这些结果表明饮食干预可以影响人类微生物群在肠道消化中的功能潜力,其中对 HLCD 观察到的肠道微生物群的影响最为突出。至于肠道微生物组个体功能的组间差异,与非 HLCD 组相比,HLCD 组 HLCD 干预主要影响涉及碳水化合物降解(例如 GLUCUROCAT-PWY 和 UDPNAGSYN-PWY)和氨基酸生物合成的通路。与非 TRE 组相比,TRE 干预主要影响涉及氨基酸生物合成、碳水化合物降解、脂质生物合成和能量代谢的通路。

图2. 12 周喂养试验期间肠道微生物组分类和功能概况的变化。
(A-B) 干预期间 HLCD(左)和非 HLCD(右)组以及 TRE(左)和非 TRE(右)组肠道微生物组成的变化。 (C-D) 干预期间 HLCD(左)和非 HLCD(右)组 以及 TRE (左)和非 TRE(右)组的物种水平发生显著分类变化。(E-F) 干预期间 HLCD(左)和非 HLCD(右)组(E)以及 TRE(左)和非 TRE(右)组(F)的显著功能变化。
03
HLCD 降低了粪便中的 BCAA 水平并增加了不饱和脂肪酸
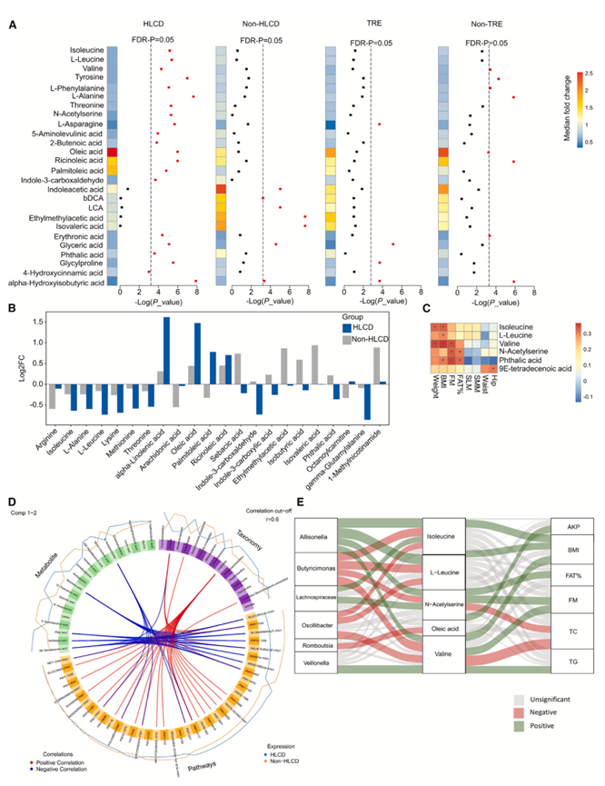
为了探索 12 周喂养试验如何影响共生肠道微生物群和人类宿主的代谢,本研究进行了有针对性的代谢组学研究。总共测量了粪便中的 217 种代谢物,包括 40 种氨基酸、42 种脂肪酸、19 种碳水化合物、34 种胆汁酸、6 种吲哚、10 种短链脂肪酸,以及其他类别的代谢物,包括苯甲酸、有机酸和酚。基线时,组间粪便代谢物的组成没有显著差异,但在干预结束时,HLCD 组和非 HLCD 组之间存在显著差异。在 12 周的喂养试验中,HLCD 组和非 TRE 组的粪便代谢物组成发生了显著变化。
代谢物分析发现,在 12 周的喂养试验后,HLCD、非 HLCD、TRE 和非 TRE 组参与者的粪便代谢物分别有 34、31、4 和 10 种发生显著变化。与基线相比,12 周 HLCD 干预显著降低了粪便中氨基酸的水平,尤其是芳香族氨基酸、支链氨基酸 (BCAA)、吲哚、碳水化合物和其他物质,如邻苯二甲酸和 α-羟基丁酸,而增加了不饱和脂肪酸的水平,如油酸、蓖麻油酸、α-亚麻酸和棕榈油酸。然而,这些代谢物在非 HLCD 组的参与者中没有显著变化(图 3 A)。与非HLCD组相比,HLCD组参与者的粪便中BCAA(包括亮氨酸、异亮氨酸和缬氨酸)、吲哚和邻苯二甲酸的浓度下降幅度更大,不饱和脂肪酸的浓度增加幅度更大(图3B)。BCAA与体重、BMI和脂肪量呈显著正相关;N-乙酰丝氨酸和邻苯二甲酸与脂肪量呈正相关;9e-十四碳烯酸与臀围呈正相关(图3C)。在 TRE 组中,TRE 组粪便代谢物的变化也主要体现在氨基酸、碳水化合物和脂肪酸浓度的降低,以及脱氧胆酸 (DCA) 和吲哚乙酸 (IAA) 水平升高。FDR 校正后,TRE 组只有四种粪便代谢物显著降低,包括 L-天冬酰胺、甘油酸、α-羟基丁酸和甘氨酰脯氨酸(图 3 A)。TRE 组与非 TRE 组的粪便代谢物没有显著差异。另外,为了整合分类、通路和代谢物数据,进行了 circosPlot分析,提示未来可进行进一步的组学研究(图 3 D)。此外,还对 HLCD 干预组在干预期间肠道微生物组、代谢物和临床结果的变量变化进行了相关性分析。揭示了微生物组、代谢物和临床结果之间的广泛相关性,表明存在相互联系(图 3E),例如粪便中的 BCAA 浓度与颤杆菌的相对丰度呈负相关,与 BMI、体脂量和血清甘油三酯呈正相关。

图3. 12周喂养试验期间粪便代谢组学的变化。
(A) HLCD、非 HLCD、TRE 和非 TRE 组干预前后一些代表性粪便代谢物浓度的中值变化。(B) 干预前后 HLCD 组和非 HLCD 组粪便代谢物中位数变化。(C) HLCD 组在 12 周喂养试验期间粪便代谢物浓度变化与肥胖相关参数之间的 Spearman 相关系数。(D) Circos 图描绘了每个组学数据集中最重要的变量及其干预后的成对相关性。(E) 12 周喂养试验期间 HLCD 组肠道微生物组、粪便代谢物和临床指标变化之间的 Spearman 相关性。
04
HLCD 减少脂肪量和粪便邻苯二甲酸的效果在干预后的随访中持续存在
为了评估 HLCD 或 TRE 对临床参数和肠道微生物群影响的长期可持续性,在干预结束 28 周后进行了干预后访问。共有 79 名(82.3%)个体完成了干预后访问。大多数临床参数的变化在干预后随访中显著反弹。尽管体重恢复,但与基线相比,HLCD 仍显著降低了干预后访问时的体脂质量和百分比。具体来说,HLCD 组的体脂质量变化为 -0.85 公斤,非 HLCD 组为 0.64 公斤,差异为 -1.50 公斤。 HLCD 组的体脂百分比变化为 -1.33%,而非 HLCD 组的体脂百分比变化为 0.49%,差异为 -1.82%(图 4 A-B)。在 TRE 组中,从基线到第 40 周,TRE 组的尿素酸变化为 -12.38 μmol/L,而非 TRE 组为 -39.15 μmol/L,差异为 26.77 μmol/L。干预后随访中,其他临床参数未发现组间差异显著。
HLCD对肠道微生物功能和粪便代谢物的某些显著影响在随访中也持续存在。例如,与基线水平相比,在干预后随访中,HLCD组中与L-精氨酸生物合成相关的功能谱(ARGSYN-PWY和ARGSYNBSUB-PWY)仍然显著下降,而与脂质IVA生物合成相关的NAGLIPASYN-PWY升高,这与饮食干预期间的变化方向一致(图4 C)。至于粪便代谢物,与基线相比,干预后随访中HLCD组的邻苯二甲酸显著降低,对羟基苯乙酸升高(图4 D),HLCD组和非HLCD组之间邻苯二甲酸的降低均显著(图4 E)。与基线水平相比,干预后随访时 TRE 组中与脂质 IVA 生物合成相关的 NAGLIPASYN-PWY 增加,而与 L-异亮氨酸生物合成相关的 PWY-3001 I 减少。此外,干预后随访时 TRE 组中对羟基苯乙酸增加,但 TRE 组和非 TRE 组之间对羟基苯乙酸的变化没有显著差异。

图4. 从基线到干预后随访的临床指标和肠道微生物组的变化。
(A-B) 从基线到干预后访问(第 40 周 vs. 第 0 周)的 FM 和 FAT% 变化。(C) 使用 LEfSe 方法,HLCD 组从基线到干预后的功能变化显著。(D) HLCD 组从基线到干预后随访的粪便代谢物浓度中位数变化。(E) 从基线到干预后随访,HLCD 组和非 HLCD 组粪便代谢物中位数变化具有显著差异。
+ + + + + + + + + + +
结 论
在这项为期 12 周的随机试验中,对 96 名超重或肥胖参与者进行了 28 周的随访,等热量限制喂养可显著减轻体重,不同组别的体重减轻范围从 2.57 到 4.11 公斤。除了热量限制之外,HLCD 和 TRE 还可导致身体质量指数进一步降低。HLCD 会导致额外的脂肪量损失,而 TRE 会导致更多的瘦体重损失。此外,HLCD 会导致粪便支链氨基酸减少,而 TRE 往往会产生更多参与合成短链脂肪酸的益生菌种类。而且,HLCD 对减少脂肪量的效果在干预后的随访中是持续的。总体而言,HLCD 和 TRE 在体重管理方面非常有效,并且能够产生超越热量限制的显著肠道微生物组和代谢组改变。
+ + + + +



English

