文献解读|Ann Rheum Dis(20.6):幼年皮肌炎组织特异性蛋白质组学特征的发现,凸显了反映持续性疾病活动、临床异质性和肌炎特异性自身抗体亚型的通路
✦ +
+
论文ID
原名:Discovery of tissue-specific proteomic signatures in juvenile dermatomyositis highlights pathways reflecting persistent disease activity, clinical heterogeneity, and myositis-specific autoantibody subtype
译名:幼年皮肌炎组织特异性蛋白质组学特征的发现,凸显了反映持续性疾病活动、临床异质性和肌炎特异性自身抗体亚型的通路
期刊:Annals of the Rheumatic Diseases
影响因子:20.6
发表时间:2025.09.06
DOI号:10.1016/j.ard.2025.07.020
背 景
幼年皮肌炎 (JDM) 是一种异质性免疫介导疾病,其特征为肌无力、皮疹和血管病变。JDM 患儿通常病情难治,患者会出现慢性肌无力、持续性皮疹和长期残疾。目前缺乏可靠的、个体化的、组织特异性的生物标志物来监测疾病活动。目前用于评估临床疾病活动的血液生物标志物,例如肌酸激酶 (CK) 和乳酸脱氢酶,仅反映肌肉受累情况,且通常不可靠。其他临床可用的生物标志物,包括血管性血友病因子抗原和新蝶呤,其患病率和与肌炎特异性自身抗体 (MSA) 的关联性各不相同。为了改善JDM患儿的预后,亟需识别能够反映JDM多器官病理生理复杂性的生物通路生物标志物,并建立将疾病病理生理与表型相结合的个体化疾病管理方法。
实验设计

结 果
01
临床队列特征
本研究的患者队列包括来自不同地理区域的 56 例幼年型皮肌炎 (JDM) 患者(图 1A)。JDM患者的人口统计学和临床特征与其他研究报道的相似,且疾病活动度中等。基线访视时,86% 的JDM患者未接受过治疗,且所有患者接受免疫抑制治疗的时间均不足 6 周。除 1 例患者外,所有患者的总体活动度(PGA)在6个月时均有所改善。对照组(CTL)中女性占 50%,中位年龄为 7.5 岁,与JDM组无显著差异。
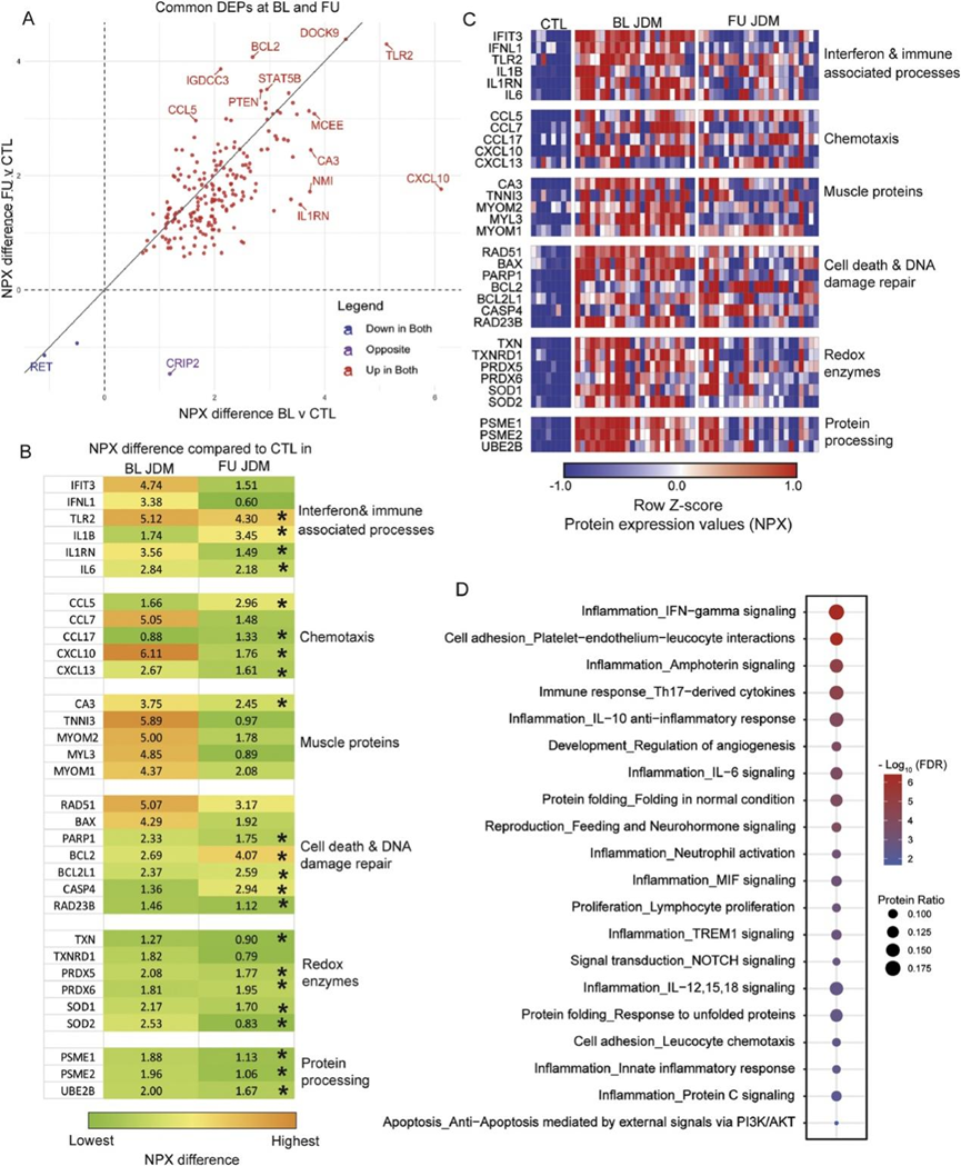
为了鉴定与疾病发生相关的生物学通路,研究团队应用线性混合效应模型比较了基线(BL) JDM和CTL,共鉴定出1186个差异表达蛋白(DEP)(其中1172个为独特蛋白),包括1126个上调蛋白和46个下调蛋白(图2A)。BL JDM中差异最大的DEP包括CXCL10、TNNI3、GBP1、TLR2、RAD51、CCL7、MYOM2和MYL3(图2B)。BL DEP富集于多个炎症通路和连接先天免疫和适应性免疫的网络,包括IFN信号通路、细胞黏附和趋化、中性粒细胞活化、白细胞介素和Th17衍生细胞因子信号通路以及细胞死亡信号通路(图2C)。随后,采用相同模型比较了6个月随访的JDM患者与CTL,共鉴定出232个DEP,其中222个蛋白表达上调,10个蛋白表达下调(图2D)。6个月随访时的主要DEP包括DOCK9、TLR2、BCL2、IGDCC3、STAT5B、PTEN、IL1B和SMAD2(图2E)。对6个月随访时DEP进行通路和网络分析,发现基线和随访时存在多个共同通路,包括持续激活的炎症通路,例如Th17衍生细胞因子和IFN信号通路、中性粒细胞活化和趋化作用,以及氧化应激、细胞死亡和泛素-蛋白酶体通路激活(图2C)。由于这些分析中 CTL 样本数量较少,因此通过视觉比较 PCA 图,比较了所有蛋白质与仅在分析中显著的蛋白质的位点和疾病效应,并通过 PC1 和 PC2 的方差分析,结果表明 DEP 更多地是由生物学效应而不是位点特异性效应驱动的。

图1. 研究设计概述。
(A) 患者队列详情。(B) 采用 Olink 邻近延伸分析 (PEA) Explore 3072 Panel 同时检测 JDM 和 CTL 血浆样本中的 3072 种蛋白质。(C) 与 CTL 相比,JDM 基线组或 JDM 6 个月组中富集的蛋白质和生物通路。(D) 所有 JDM 患者在两个时间点与总体活动度 (PGA) 相关的蛋白质。(E) 在患有JDM的伯基特淋巴瘤(BL)患者中,蛋白质与肌炎特异性自身抗体(MSA)亚型(MDA5、NXP2、TIF1γ)相关。

图2. JDM疾病发作和治疗后的蛋白质组分析。
(A) 火山图展示了使用以研究中心为协变量的线性混合效应模型,比较基线 (BL) 幼年皮肌炎 (JDM) 和对照组 (CTL) 中差异表达蛋白 (DEP) 。(B) 点范围图展示了标准化蛋白表达 (NPX) 差异最大的前 8 个蛋白。(C) 点图展示了在 BL JDM 与 CTL 的 DEP 中富集的前 20 个 Metacore 过程网络。(D-F) 与 AC 相同,只是将随访(FU)与 CTL 分析进行比较。
02
治疗后JDM蛋白质组学分析凸显了先天免疫、细胞死亡和氧化还原信号传导的持续失调
为了鉴定治疗后6个月持续存在表达异常的蛋白质,他们比较了BL与CTL以及FU与CTL的DEP交集,结果显示,83%(976/1172)的基线DEP在随访时不再存在差异表达。然而,84%(196/232)的6个月随访DEP在基线时也存在差异表达(图3A),表明部分DEP的表达异常持续存在。虽然许多与肌肉结构(MYOM2、MYL3)和干扰素信号通路(IFIT3、IFNL1)相关的蛋白质在6个月时表达恢复正常,但与先天免疫(TLR2、IL1RN、IL6)、氧化还原酶(PRDX5/6、SOD1/2)、蛋白质加工(PSME1/2、UBE2B)和DNA损伤修复(RAD23B、PARP1)相关的蛋白质仍然存在差异表达(图3B)。在随访时,一些在生物通路中发挥相反作用的特定蛋白的表达比例也发生了变化。例如,在IL-1信号通路中,IL-1B在随访时出现新的差异表达,而IL-1RN(IL-1受体拮抗剂)则表达降低(图3B)。细胞死亡信号蛋白也发生了类似的改变:在6个月的随访时,促凋亡蛋白BAX的表达不再升高,而抗凋亡蛋白BCL2的表达则进一步升高(图3B)。他们还观察到趋化蛋白的表达发生了相反的变化(CCL5的表达进一步升高,而CCL7的表达则降低)(图3B)。6个月时IL1B的升高令人关注,因此他们进一步利用公共外周血单核细胞(PBMC)单细胞转录组分析(scRNA-seq)数据集的纵向数据,评估了IL1B的表达。结果发现,IL1B表达(仅限于CD14+单核细胞)在非活动期幼年型皮肌炎(JDM)患者中的表达高于未经治疗的JDM患者。
为了确定个体内部是否发生了类似的DEP变化,他们接下来使用在BL JDM组与CTL中鉴定的1186个DEP(其中1172个为独特蛋白)进行配对分析,分析对象为BL组与FU组(n = 24)。结果显示,个体层面上失调通路的变化相似。在之前的BL JDM组与对照组分析中,58%的DEP在6个月随访时显示出个体内部的差异表达,几乎所有DEP的表达均降低。值得注意的是,尽管持续接受治疗,仍有42%的蛋白在6个月随访时未发生显著变化。对BL和FU之间个体中496个独特的、不显著的或未改变的蛋白质进行富集分析,突显了先前分析中发现的许多相同通路,例如 Th17 衍生的细胞因子信号传导、中性粒细胞活化、蛋白质折叠和加工、细胞死亡、内皮细胞-免疫细胞相互作用以及血管生成调节(图 3C-D。

图3. 治疗后JDM蛋白质组学分析。
(A) 散点图比较了 196 个常见DEP在 BL 组与 CTL 组(x 轴)以及 FU 组与 CTL 组(y 轴)之间的蛋白表达差异。(B) 热图显示了 BL JDM 组中特定DEP与 CTL 组以及 FU JDM 组与 CTL 组之间的蛋白表达差异。(C) 热图显示了 24 个配对样本(以及 8 个 CTL 样本)中特定蛋白的表达z分数表达。(D) 散点图展示了在配对分析中,n = 24 个样本(包含 BL 和 FU 测量值)的非显著性蛋白集中富集的 Metacore 过程网络。
03
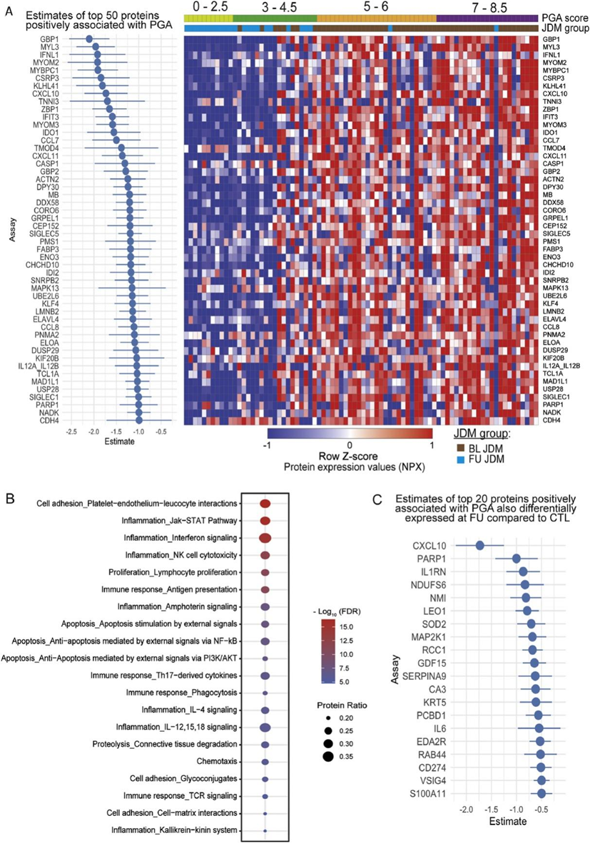
疾病活动相关蛋白分析
接下来,他们构建了一个模型,通过分析80例JDM样本(包括同一受试者的配对测量数据)的PGA评分,来识别与整体疾病活动度相关的蛋白质。他们鉴定出1075种与PGA相关的蛋白质(其中1062种为独特蛋白质)(图4A)。许多与PGA相关的显著蛋白质反映了IFN信号通路(GBP1、IFNL1、CXCL10)以及肌肉结构和功能(MYOM2、MYL3、MYBPC1)(图4A)。富集程度最高的通路包括内皮细胞相互作用、IFN信号通路、NK细胞毒性、Th17衍生细胞因子信号通路、细胞凋亡、趋化性和蛋白水解(图4B)。由于初步分析显示许多DEP在6个月内恢复正常,因此他们进一步研究了疾病活动度降低的潜在标志物。为此,他们确定了与疾病活动相关的蛋白质的交集,这些蛋白质在 6 个月的随访中与 CTL 相比也有差异表达,从而确定了 CXCL10、PARP1、IL1RN、SOD2 和 IL6 作为候选标志物,这些标志物不仅可以检测较高的基线疾病活动,还可以检测较低的持续疾病活动(图 4C)。

图4. 疾病活动相关蛋白分析。
(A) (左)线性混合效应模型中估计值最高的 50 个蛋白质的点范围图,并进行事后检验以评估其与医生总体评估 (PGA) 所测量的疾病活动度的关联性;(右)该组蛋白质个体水平 z 分数 NPX 表达的热图。(B) 点图表示富集 PGA 相关蛋白质的 Metacore 过程网络,其中点的大小代表该通路中DEP的百分比。 (C) 点范围图显示 PGA 分析中估计值最高的20个蛋白质,这些蛋白质在随访 (FU) 和对照 (CTL) 分析中也存在差异表达。
04
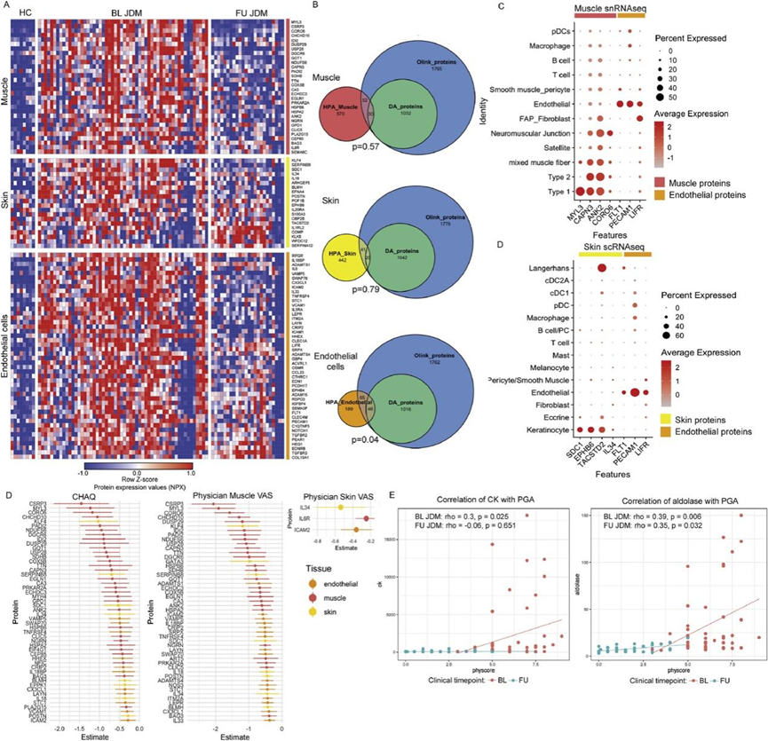
组织特异性疾病活动的候选标志物反映了内皮细胞功能障碍
为了鉴定潜在的组织特异性或细胞特异性疾病活动标志物,他们分析了PGA相关蛋白与HPA 肌肉、皮肤和内皮细胞的“组织富集”和“组织增强”蛋白列表的交集(图5A-B)。他们鉴定了30个肌肉特异性、20个皮肤特异性和46个内皮细胞特异性疾病活动相关蛋白(图5A-B)。结果显示,只有内皮细胞特异性蛋白在疾病活动相关蛋白中显著富集(图5B)。
为了验证蛋白质在JDM靶组织中的特异性,并研究单细胞水平的基因表达,他们使用了单细胞核转录组分析(snRNA-seq)数据集和scRNA-seq数据集。一些与疾病活动相关的蛋白质表现出组织和细胞特异性的基因表达(图5C-D)。MYL3特异性表达于I型肌纤维,而CAPN3和ANK2则广泛表达于多种肌纤维类型(图5C)。皮肤相关标志物主要表达于角质形成细胞(图5D)。有趣的是,包括FLT1[也称为血管内皮生长因子受体 1 (VEGFR1)]在内的内皮相关基因在肌肉和皮肤内皮细胞中均有表达(图 5C-D)。
为了确定与临床肌肉和皮肤指标相关的组织特异性蛋白,他们使用来自HPA的组织或细胞特异性蛋白(也包含在Olink数据库中)拟合模型。虽然肌肉特异性蛋白与肌肉疾病指标(CHAQ、肌肉VAS)的相关性最强(图5D),但也有数量相近的内皮特异性蛋白与这些指标显著相关。仅有3个蛋白与医生评估的皮肤VAS显著相关,其中皮肤特异性标志物IL34是相关性最高的蛋白(图5D)。肌酸激酶(CK)和醛缩酶(临床肌肉酶)与患者总体评估(PGA)的Spearman相关性较低,其中CK在随访时相关性尤其差(图5E),这凸显了需要改进组织炎症标志物,尤其是在疾病活动度较低的情况下。

图5. 组织特异性疾病活动的候选标志物。
(A) 热图展示了疾病活动相关蛋白的个体水平Z分数归一化蛋白表达 (NPX) 值。(B) 欧拉图展示了来自HPA的组织特异性列表、疾病活动 (DA) 相关蛋白和完整的 Olink 蛋白质数据集之间的重叠情况。(C-D) 散点图显示了特定标记的平均基因表达量(颜色表示)和细胞表达百分比。(E) 散点图显示了肌酸激酶(CK)(左)和醛缩酶(右)与基线样本和随访样本的PGA评分之间的Spearman相关性(rho)。
05
分析成纤维细胞相关蛋白、血管生成以及细胞外基质重塑通路
为了确定与MSA亚型相关的蛋白质组学特征,我们对来自BL JDM样本的蛋白质进行了模型拟合,样本分为3个MSA组,结果显示TIF1γ阳性组的皮肤疾病活动度较高,全身症状较少;NXP2阳性组的肌肉疾病活动度较高,皮肤疾病活动度较低;MDA5阳性组的转氨酶升高和皮肤溃疡发生率较高。抗NXP2组有11种相关蛋白,抗TIF1γ组没有相关蛋白,抗MDA5组有99种相关蛋白(图6 A-E)。抗NXP2阳性患者在UM组中的分布也较高;然而,对各组DEP进行主成分分析(PCA)表明,DEP的差异更多地受MSA组间差异而非部位差异的影响。虽然DEP数量较少,但抗NXP2相关蛋白在与“血管生成”、“血管发育”和“细胞外基质组织”相关的过程中显著富集(图6 A-B)。这些蛋白与JDM肌肉和皮肤单细胞基因表达数据集中与这些过程相关的特定细胞类型相对应:内皮细胞、周细胞和成纤维细胞(图6 C-D),考虑到抗NXP2与严重的肌肉疾病、血管病变和钙质沉着症相关,这一结果令人关注。LAMA4 是内皮细胞基底膜的结构成分,在跨内皮迁移中发挥作用,是与抗 NXP2 JDM 最相关的蛋白质。
抗MDA5抗体阳性患者循环中IFNL1表达显著升高,IFNL1是一种III型干扰素,其受体主要分布于肺、肠和皮肤的上皮细胞表面,而I型干扰素受体则普遍表达(图6 E-F)。I型干扰素IFNW1的表达也显著升高。抗MDA5抗体阳性患者的DEP富集于多种代谢过程,包括氧化应激反应。出乎意料的是,抗MDA5抗体阳性患者的表面活性蛋白SFTPA1和SFTPA2表达也较高,这些蛋白主要由肺II型肺泡细胞表达(图6 F)。仅有1例抗MDA5抗体阳性患者在采样时已知患有肺部疾病,该疾病是通过常规筛查的计算机断层扫描成像发现的。

图6. 抗NXP2 JDM与内皮细胞和成纤维细胞相关蛋白分析。
(A) 火山图展示了 n = 14 例基线 (BL) 抗 NXP2 抗体阳性患者中差异表达的蛋白质,采用线性混合效应 (lme) 模型进行分析,并进行事后检验。(B) 散点图展示了与 NXP2 相关蛋白相关的通路富集分析。(C-D) NXP2相关蛋白基因的标准化表达(颜色表示)和表达细胞百分比。(E) 火山图显示了使用线性混合效应模型(lme)和事后检验分析的9例MDA5抗体阳性患者在基线时差异表达的蛋白。(F) IFN蛋白的点范围图。
+ + + + + + + + + + +
结 论
本研究通过利用组织和细胞特异性蛋白质组学,发现与疾病活动相关的循环内皮蛋白过度表达,并验证了JDM肌肉和皮肤中内皮细胞标志物的表达。本研究发现了与多MSA亚型相关的通路,这些通路反映了JDM的表型。NXP2+ JDM相关蛋白反映了血管生成和细胞外基质重塑,并在内皮细胞和成纤维细胞中表达。MDA5+ JDM与循环中的III型干扰素和表面活性蛋白相关。
+ + + + +



English

